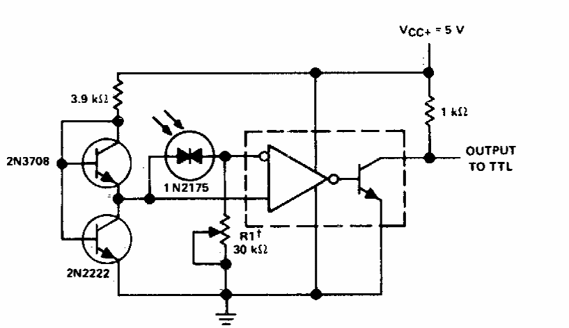
This high-precision circuit was found in documentation from the 1990s. The integrated circuit is an LM111 or another in the series. The circuit has TTL output and can function as a shield.
This shield circuit uses a common CMOS port. The voltage depends on the interfaced logic. The...
This logarithmic gain operating configuration was found in the June 1994 Electronics Now magazine. The...
This circuit was found in the Spanish magazine No longer in existence, Mundo Electrónico, in a...