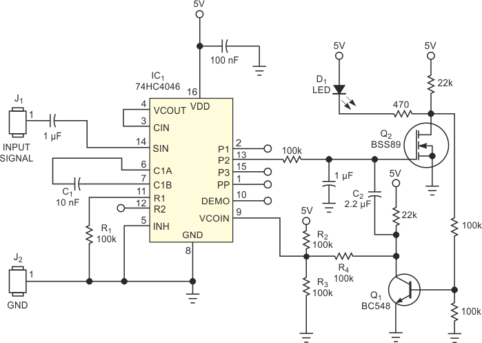
Based on NXP 74HC logic, this circuit can be adapted for various uses. The circuit can also be used with 12V power, and the circuit replaced with a common 4046 PLL.
This circuit activates a relay when the sensor receives light. The sensor can be any common LDR,...
We found this circuit in a 1980 documentation. With basic changes, including transistors that were...
When a small air current reaches the piezoelectric sensor, a small audio signal is generated and...