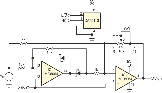
Based on ON Semiconductor's CAT5113, this circuit has the additional purpose of gaining test and measurement amplifications.
This amplifier for distributing audio signals appears in other articles on this website and even...
This circuit was found in a 1964 MOSFET applications manual. The circuit uses period general...
This circuit works only with incandescent lamps, timing its activation at intervals that depend on C1....