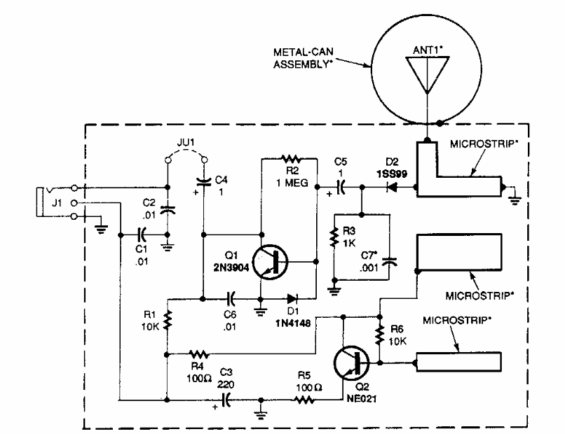
Found in Popular Electronics from the 90s, this circuit is intended for a radar emitting pistol. The circuit is very critical for the frequency at which it operates.
We found this circuit in the Electronics Experimenter Handbook 1983 edition. The circuit uses...
This little-known regulator today was found in a Radio Electronics circuit from December 1978. The...
This circuit was obtained in a 1982 Maplin magazine. The circuit can be applied to equivalent power...