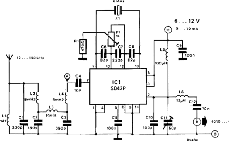
With this circuit, signals in the range of 10 kHz to 150 kHz can be received at close to 4 MHz from a shortwave receiver. The circuit is from a 303 Circuits from the 90s.
This circuit was found in the ON Semiconductor thyristor manual of the 1980s. As the drive is done by...
This simple preamplifier was published in Radio Electronics magazine in February 1958. The battery...
This circuit can use 20 to 100 mA relays with a general-purpose transistor such as the BC538. The...