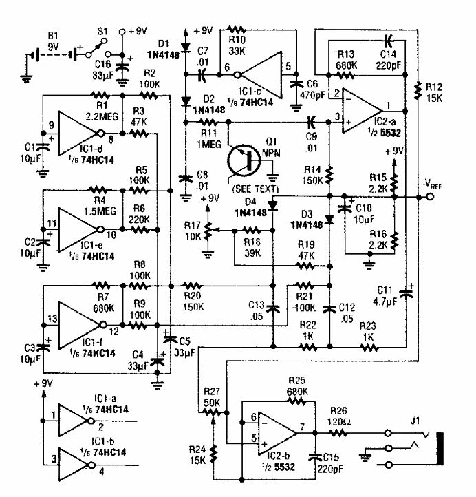
Published in Electronics Now from the 90s, this circuit called Surf Man produces a sound effect in the headphones. It is up to the reader to verify what type of sound is this, which according to the article is a modulated white noise simulating sea waves.




