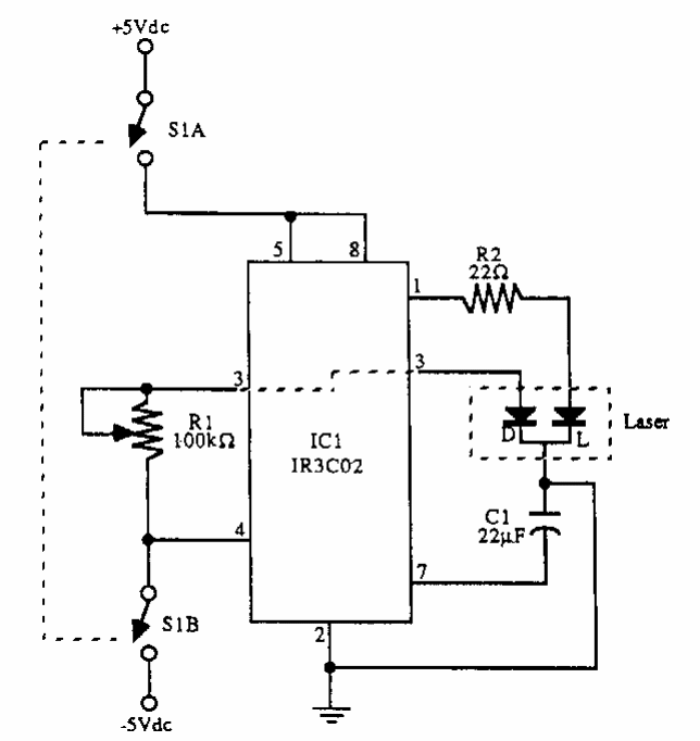
Found in American documentation from the 1990s, this simple circuit excites a LASER diode. The integrated circuit is from Sharp, uncommon nowadays.
We found this circuit in the Texas Instruments optoelectronics manual. Field effect transistors can be...
Using a CA3059 this circuit was found in the July 1995 Electronics Now magazine. The triac must be...
In this circuit, from a 1977 publication, we have the traditional version of a filter tuned to 1...