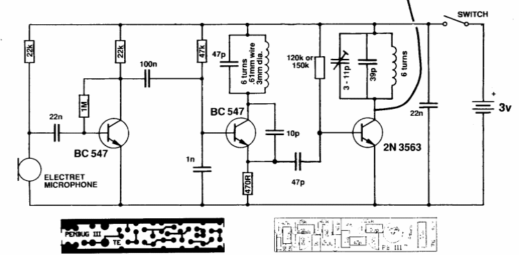
Assembled with SMD components, this FM transmitter fits into a pen. We have already published a similar project on this site. This is from an Australian publication from 1991. Printed circuit board is provided.
This battery monitor circuit with the TLV379 low voltage operational amplifier was obtained in the...
We got this circuit from Radio Electronics from July 1990. The circuit mimics the sound of the red...
This configuration often addressed on this site is from a 2000 documentation. The circuit can be...