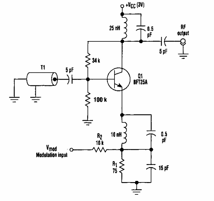
Found in an Electronic Design, this circuit is intended to produce signals in the VHF band. The transistor is of special high frequency type.
This circuit for igniting gas flames was found in a 1967 Electronic Design. The SCR firing device is a...
We found this circuit in a 1966 US documentation. It simulates a variable capacitor that can vary...
Found in Radio Electronics, this circuit is intended to activate the lighting system of garages...