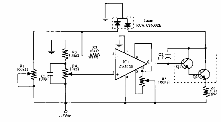
We found this circuit in an American publication from the 1990s. The circuit has a Darlington stage to drive a high-power LASER diode.
This battery monitor circuit with the TLV379 low voltage operational amplifier was obtained in the...
We got this circuit from Radio Electronics from July 1990. The circuit mimics the sound of the red...
This configuration often addressed on this site is from a 2000 documentation. The circuit can be...