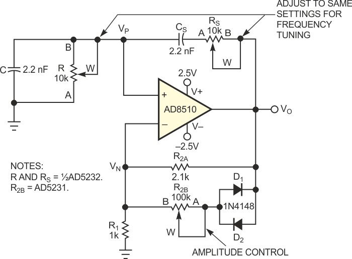
Based on the AD8510 from Analog Devices, this circuit consists of a digital Wien oscillator that provides independent adjustments for amplitude and frequency. The circuit was obtained from Internet documentation.
Based on the AD8510 from Analog Devices, this circuit consists of a digital Wien oscillator that provides independent adjustments for amplitude and frequency. The circuit was obtained from Internet documentation.