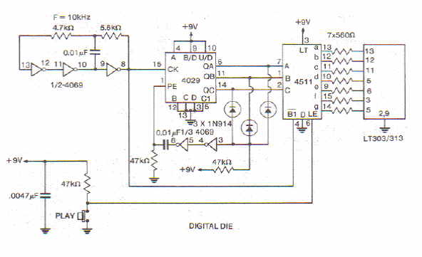
This circuit is based on a common cathode 7-segment display. The circuit is based on CMOS technology and can be powered by voltages from 6 to 9 V.

This circuit is based on a common cathode 7-segment display. The circuit is based on CMOS technology and can be powered by voltages from 6 to 9 V.
