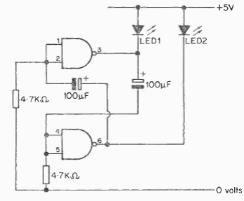
The frequency of this circuit is determined by the 100 uF capacitors. These components can be changed. It is convenient to connect 330-ohm resistors in series with the LEDs to limit current.

The frequency of this circuit is determined by the 100 uF capacitors. These components can be changed. It is convenient to connect 330-ohm resistors in series with the LEDs to limit current.
