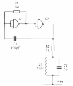
This circuit was found in documentation from the 90's, having an LC compensation network. The circuit can use any pair of inverters.

This circuit was found in documentation from the 90's, having an LC compensation network. The circuit can use any pair of inverters.
