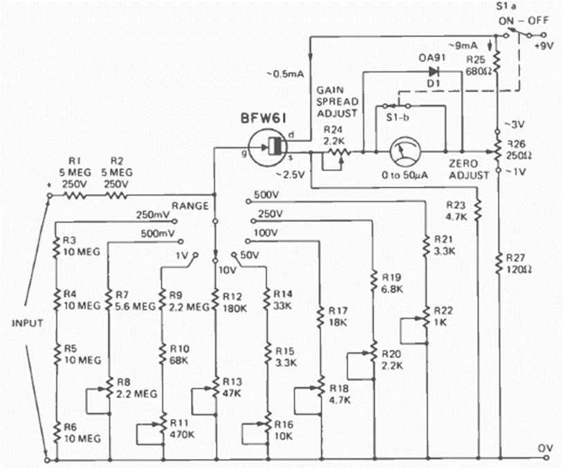
This nice analog indicator circuit was found in the January 1974 issue of Radio Electronics magazine. The circuit has 8 scales with individual adjustments. The instrument is rated at 50 uA.
This digital mixer uses CMOS integrated circuits. The circuit was published by us in a magazine...
This precision circuit can provide timings from 0.2 milliseconds to 3 minutes accurately. The...
The amplifier presented is ideal for use in small monophonic sound systems, radios or televisions powered...