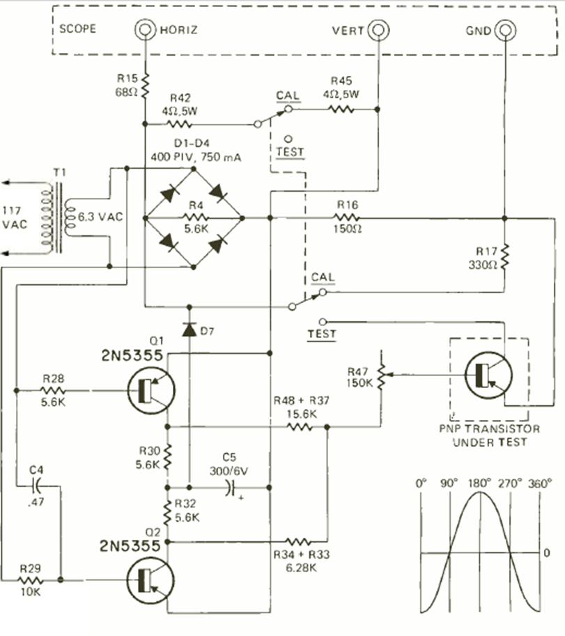
This interesting circuit for testing signal transistors with the oscilloscope was found in the November 1972 Radio Electronics magazine. The transistors used can be replaced by equivalent ones and the transformer is 200 to 500 mA secondary.
This interesting circuit for testing signal transistors with the oscilloscope was found in the November 1972 Radio Electronics magazine. The transistors used can be replaced by equivalent ones and the transformer is 200 to 500 mA secondary.