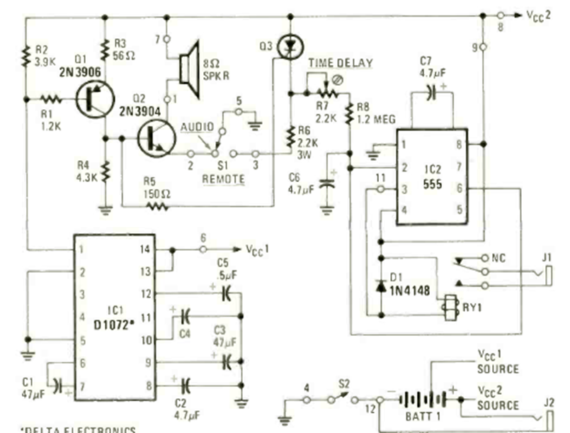
We found this circuit in April 1979 Radio Electronics magazine. The circuit is based on the 555 and an integrated circuit of the time, including the audible warning and the activation of a relay.
The circuit shown is from the GE semiconductor manual of 1977. In the table we have the values of the...
This 1967 Ferranti circuit uses company components. These transistors can be replaced by modern...
This 15 V regulator uses the integrated 100 mA L series. The circuit was suggested by Motorola's Linear...