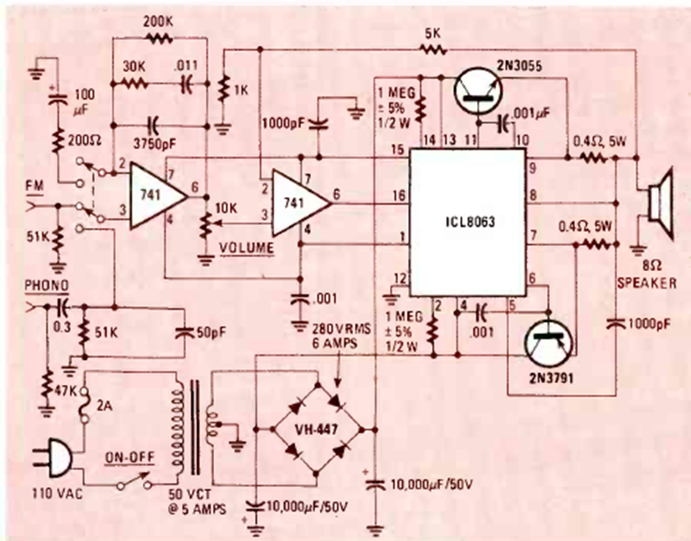
This 50 W amplifier was found in the November 1983 Radio Electronics issue. The circuit is suitable for the case and includes a preamp with tone control using off-the-shelf components.
The circuit shown is from the GE semiconductor manual of 1977. In the table we have the values of the...
This 1967 Ferranti circuit uses company components. These transistors can be replaced by modern...
This 15 V regulator uses the integrated 100 mA L series. The circuit was suggested by Motorola's Linear...