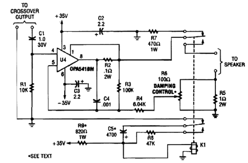
Found in a Popular Electronics from the 90s, this circuit provides 100 W of power. The power supply is from a 25V source and the integrated circuit must be equipped with a heatsink.
Varactor diodes are our varicaps of today. This circuit for switching signals in an RF circuit was found...
This Hughes circuit is from 1968. Equivalent modern components can be used. The input impedance is...
This circuit digitally counts input pulses. The circuit from a November 1970 Radio Electronics uses...