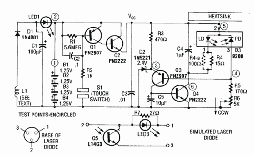
We found this circuit in the 1992 special edition of the Electronics Experimenter Handbook. The components used are still current, many admitting equivalents.
Varactor diodes are our varicaps of today. This circuit for switching signals in an RF circuit was found...
This Hughes circuit is from 1968. Equivalent modern components can be used. The input impedance is...
This circuit digitally counts input pulses. The circuit from a November 1970 Radio Electronics uses...