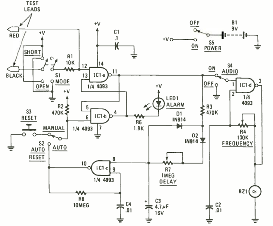
This 4093 IC continuity tester was found in the November 1986 Radio Electronics magazine. The circuit powers a ceramic buzzer with a frequency setting.
Varactor diodes are our varicaps of today. This circuit for switching signals in an RF circuit was found...
This Hughes circuit is from 1968. Equivalent modern components can be used. The input impedance is...
This circuit digitally counts input pulses. The circuit from a November 1970 Radio Electronics uses...