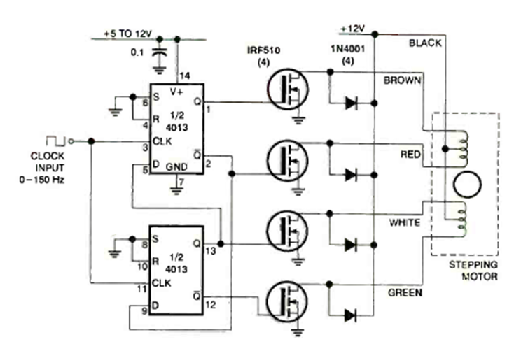
This 12V stepper motor controller was found in the August 1996 Electronics Now magazine. The circuit has a pulse input and the MOSFETs can be of virtually any type.
This circuit was obtained from a 1978 Practical Wireless. It causes an LED to flash at a frequency that...
We found this circuit in a 1986 publication. However, as it is based entirely on 555 integrated...
This circuit with an integrated circuit of the time was found in the magazine Radio Electronics of April...