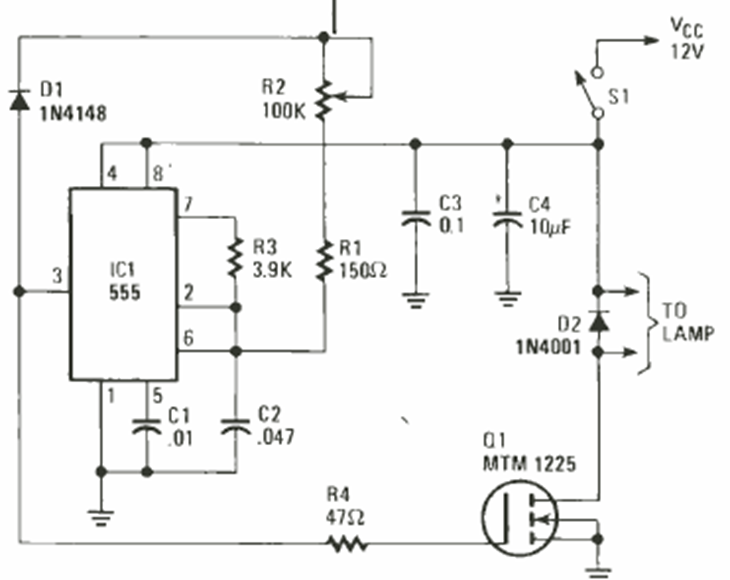
This dimmer was found in the Electronics Experimenter Special projects of 1983. The circuit uses common components. The MOSFET can be of any type according to the lamp.
This circuit was found in the March 1994 issue of Electronics Now magazine. The circuit uses a...
This circuit is from an American documentation from 1975. However, the circuit is still current, since...
We found this circuit in a 1991 publication, but it can be assembled with more modern components. We can...