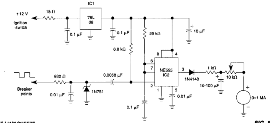
This analog instrument circuit was found in a 1990s William Sheets. The components are common and are only suitable for cars with mechanical switching (platinum).
This circuit can be used as a basis for a power control where the comparator directly excites the...
This simple strobe light is from an article in 1982. Its complete circuit, very simple, appears in the...
This circuit for old analog TV was found in the May 1978 issue of Radio Electronics magazine. The...