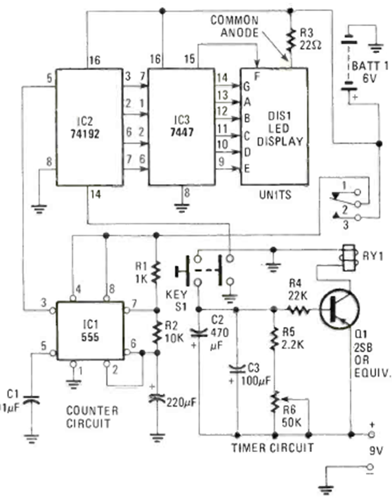
This circuit with common components was found in the Electronics Experimenter Special projects of 1983. The circuit has a countdown timer and drives a relay.

This circuit with common components was found in the Electronics Experimenter Special projects of 1983. The circuit has a countdown timer and drives a relay.
