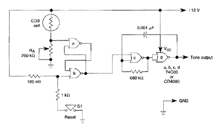
This latching light alarm was found in the 1995 Encyclopedia of Electronic Circuits Volume 5. The circuit is powered with 12 V to provide a signal to a power stage.
This circuit was obtained from a 1978 Practical Wireless. It causes an LED to flash at a frequency that...
We found this circuit in a 1986 publication. However, as it is based entirely on 555 integrated...
This circuit with an integrated circuit of the time was found in the magazine Radio Electronics of April...