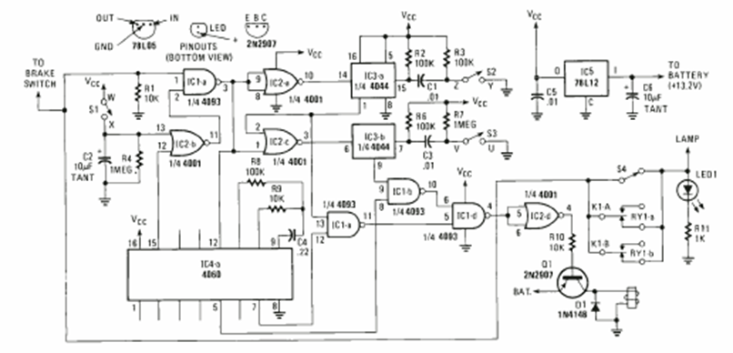
This sophisticated circuit for the 90s car was found in the 1993 edition of Radio Electronics Special Projects. It uses components that are still common today.
This circuit was found in the ON Semiconductor thyristor manual of the 1980s. As the drive is done by...
This simple preamplifier was published in Radio Electronics magazine in February 1958. The battery...
This circuit can use 20 to 100 mA relays with a general-purpose transistor such as the BC538. The...