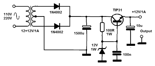
This power supply provides a12 V stabilized output. The transistor must be provided with a good heat radiator. The primary of the transformer must be in accordance with the local grid and the secondary must have a current of 1 A. The source is not protected against short. TIP42 or other power transistors with collector currents of at least 2 A. can be used.




