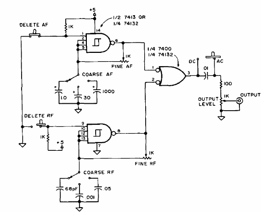
We find this circuit in a 1977 technical documentation. The circuit generates signals in a wide range of frequencies, selected by a selector switch. The signal strength is controlled by the output potentiometer. The circuit must be powered by a voltage of 5 V.![]()
Rectangular RF and Audio Generator (CB1447E)
- Details
- Written by: Newton C. Braga



