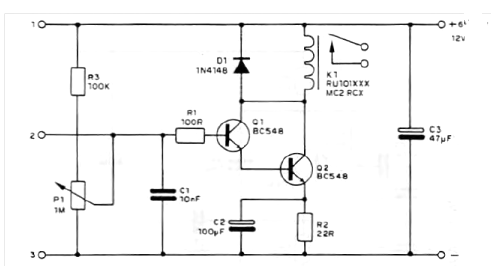
circuit is used to increase the sensivity of a relay. A 50 to 100 mA relay can be triggered with current as low as 10 mA. The adjustment of the trigger point is made by P1. Power supply voltage depends on the used relay. Any 6 or 12 V relay with coil currents up to 100 mA can be used.

Electronic Relay



