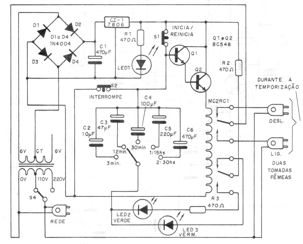
We found this circuit in a 1992 publication, but for the components it uses, its assembly can still be done very easily today. Timing capacitors cover ranges of 40 seconds, 3 minutes, 12 minutes, 30 minutes and 1 hour. Others may be added as long as they have no leaks. The relay is a 6 V sensitive type.




