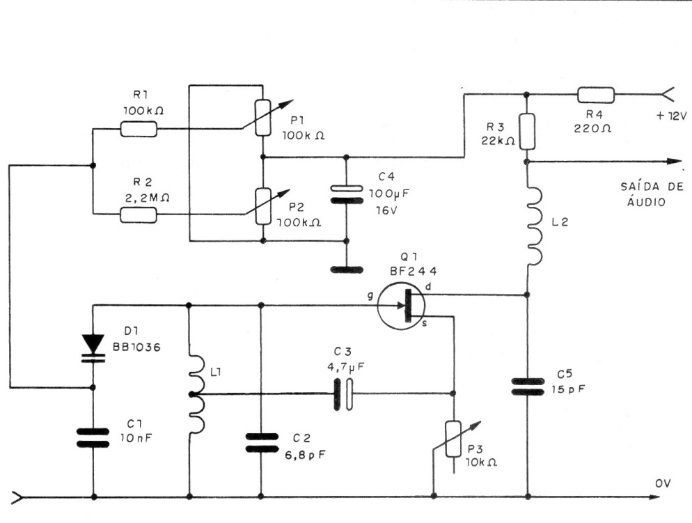
This circuit is from a 1992 publication, but can be mounted very easily today. The circuit is powered by 9 V battery or 12 V source and has very low power consumption. Its output is connected to the input of a good audio amplifier. The tuning is done in two potentiometers and L1 consists of 4 1 cm-shaped loops22 with central socket. L2 consists of 20 turns 28 of wire in a 100 k resistor at 1 M x ½ W.




