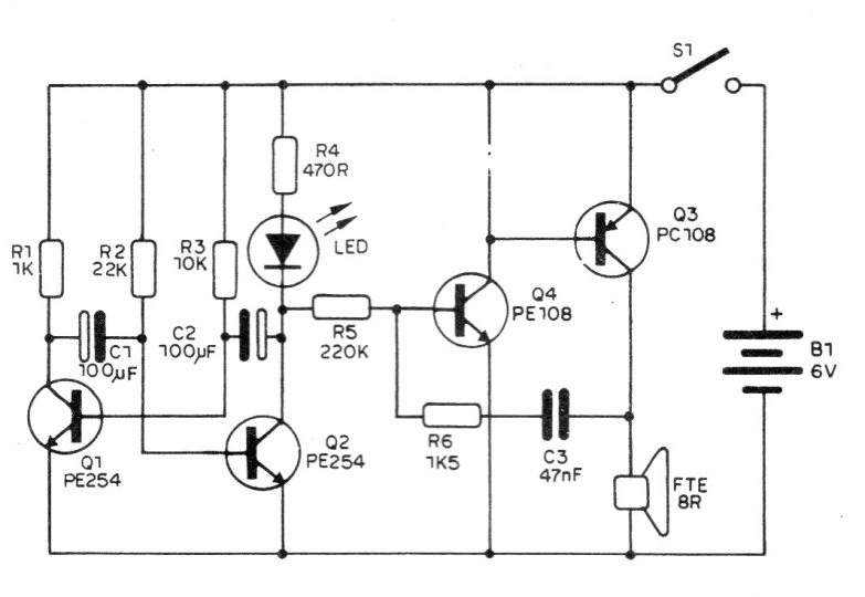
This simple intermittent siren circuit was found in a 1989 documentation. Both the intermittent and the sound frequencies can be changed by changing capacitors. The circuit is powered by 4 batteries. For 9 or 12 V voltages Q3 can be exchanged for a BD136 with a heat sink.




