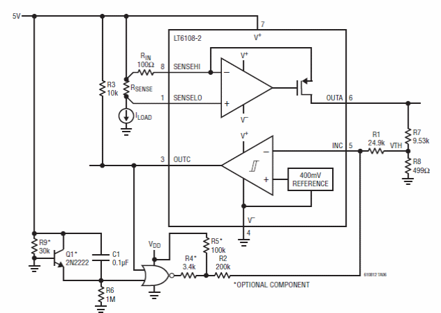
This circuit that also has a Power On reset was obtained from a 2005 Linear Technology manual. The circuit is for 5 V sources and can be used as a shield.

This circuit that also has a Power On reset was obtained from a 2005 Linear Technology manual. The circuit is for 5 V sources and can be used as a shield.
