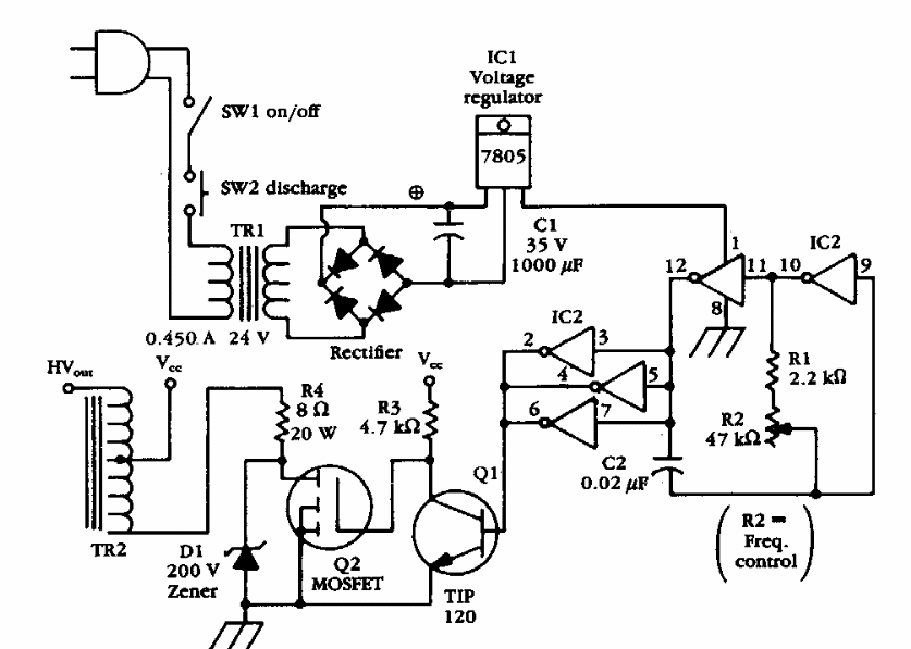
Found in McGraw Hill documentation from the 1990s, this circuit supplies high voltage to the electrodes of a Kirlian machine. High current MOSFETs can be used.
This well-known siren configuration using complementary transistors is from a 1980s documentation. The...
This circuit was found in an old American magazine and could make use of more modern components...
This circuit is from the Philips integrated circuits manual of 1990. It is intended for magnetic...