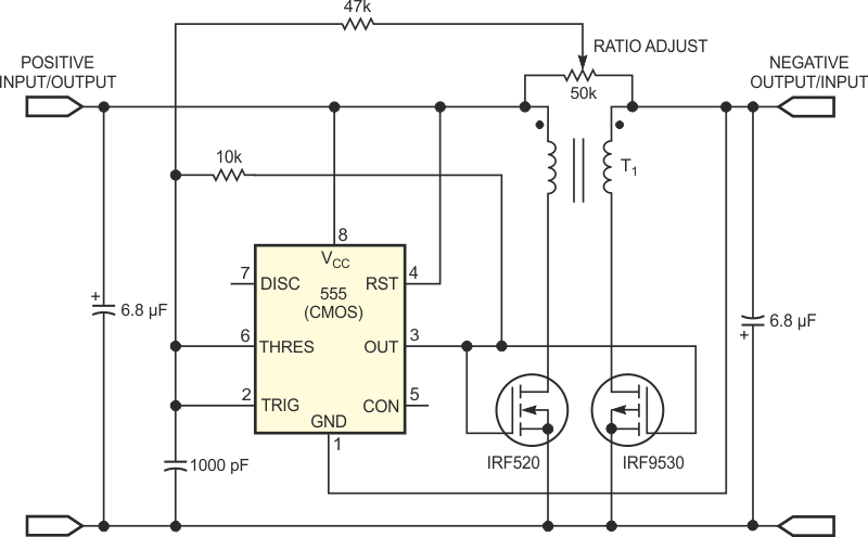
This interesting circuit was found on the Internet and is based on the 555. The circuit uses power MOSFETs that determine its output. No information about the transformer was provided.
Other amplifiers of the series like the MC3301, MC3401 and LM2900 can be used in this circuit. We found...
This type of sensor was used in sensitive infrared systems from the 1960s. This circuit was found...
This circuit was obtained from an American 80's documentation. The balanced mixer can be shown in...