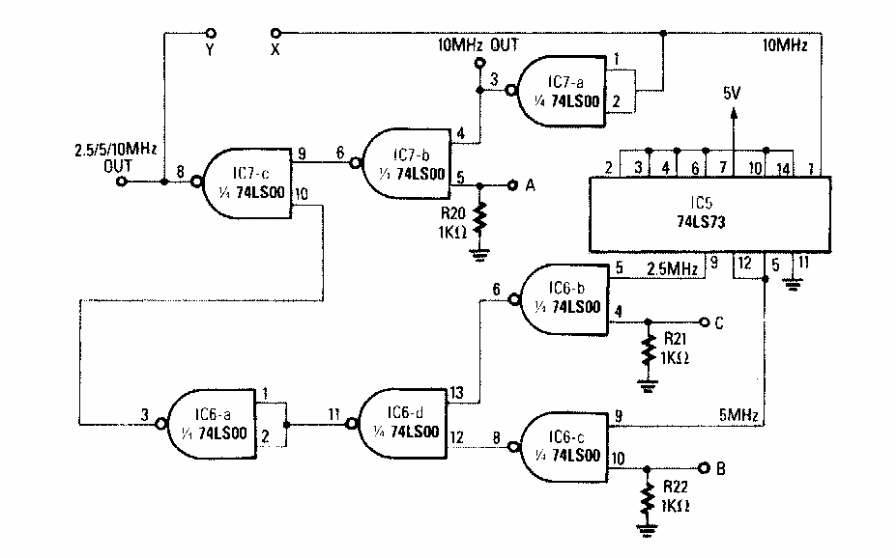
This circuit was found in a Radio Electronics from the 90's. It provides lower frequency signals from a 10 MHz pattern generator.
This amplifier for distributing audio signals appears in other articles on this website and even...
This circuit was found in a 1964 MOSFET applications manual. The circuit uses period general...
This circuit works only with incandescent lamps, timing its activation at intervals that depend on C1....